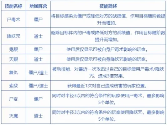
AD卡牌怎么出装才能carry全场?

编辑:手游零氪 发布时间:2025-07-29 13:01:20

你是不是经常遇到这种情况:玩AD卡牌的时候前期发育还行,一到团战就秒躺?或者明明经济领先,就是打不出伤害?别急,今天这篇攻略就是来帮你解决这些问题的。新手如何快速涨粉可能很难,但看完这篇AD卡牌出装攻略,保证你至少能少走80%的弯路。

AD卡牌怎么出装才能carry全场?

AD卡牌的核心思路

首先得搞清楚,AD卡牌和AP卡牌完全就是两个英雄。AP靠技能打爆发,AD靠平A持续输出。所以

出装思路必须围绕攻速、暴击和吸血

这三个关键属性来构建。

出门装的选择

很多新手在这里就开始迷茫了。到底是多兰剑还是多兰盾?其实要看对线压力:

  • 对面是德莱文这种暴力ADC → 果断多兰盾
  • 和平发育局 → 多兰剑加红药
  • 辅助是奶妈这类 → 可以考虑萃取

记住啊,AD卡牌前期特别脆,千万别贪那点攻击力。活着才有补刀,死了啥都没有。

核心三件套

这里要划重点了!经过无数实战测试,最稳的出装顺序是:

1.

海妖杀手

:完美契合卡牌的W技能,每第三次攻击的额外伤害简直离谱

2.

幻影之舞

:攻速暴击吸血全都要,还能保命

3.

无尽之刃

:伤害质变,这时候你的平A就跟小核弹似的

特别提醒:千万别学某些攻略第一件出飓风,那纯属坑人。没攻击力支撑的攻速装就是刮痧。

鞋子怎么选

这个问题经常被忽略,但其实特别重要:

  • 控制多 → 水银鞋
  • 菜刀队 → 护甲鞋
  • 顺风局 → 攻速鞋

个人建议大多数情况下优先水银鞋,毕竟AD卡牌最怕被控到死。

后期神装选择

到了大后期,装备栏就那几个格子,怎么选很有讲究:


必出装备:

  • 守护天使:第二条命太关键了
  • 凡性的提醒:打坦克必备


可选装备:

  • 饮血剑:续航无敌
  • 死亡之舞:防爆发
  • 智慧末刃:对面AP多时

常见问题解答

Q:为什么我按推荐出装还是打不出伤害?

A:大概率是站位问题。AD卡牌必须学会找输出位置,不能像AP那样远远丢技能。

Q:遇到劫、男刀这种刺客怎么办?

A:提前做秒表,第二件可以考虑出复活甲。记住,活着才有输出。

Q:要不要出破败?

A:除非对面有三个以上大肉,否则不建议。现在破败对AD卡牌收益一般。

对线期小技巧

说完了出装,再分享几个实用技巧:

  • 一级学W,黄色牌起手能稳定换血
  • 三级是强势期,配合打野很容易拿人头
  • 补刀时多用蓝牌回蓝,保持续航
  • 推完线一定要做视野,这英雄太容易被抓

团战怎么打

这里是最容易犯错的地方。很多AD卡牌玩家团战总想着切黄牌控人,结果自己先没了。正确做法是:

1. 开战前先用红牌消耗

2. 保持安全距离输出

3. 黄牌留给突脸的刺客

4. 大招用来收割或者逃跑

记住啊,你是ADC不是开团手,活着输出才是王道。

符文选择

虽然主要讲出装,但符文也得提一嘴:

主系精密:

  • 致命节奏(核心)
  • 凯旋
  • 欢欣
  • 致命一击

副系坚决:

  • 骸骨镀层
  • 过度生长

这套符文能让你既有输出又有一定生存能力。

最后说点实在的,AD卡牌这版本强度其实一般,但玩好了确实很爽。关键是掌握好输出节奏,该怂的时候别上头。装备再豪华,死了也是白搭。

小编觉得吧,这英雄最大的魅力就在于那种掌控全场的感觉。一张黄牌定乾坤,三张扑克收人头。多练练走A和站位,你也能成为那个让对手头疼的卡牌大师。

相关攻略
拳皇97“bug震”技巧详解:大门必杀连招攻略

  拳皇97大门“bug震”...

手游攻略 作者:手游零氪 时间:04-22
丧尸放置类卡牌手游排行榜-丧尸放置类卡牌手游排行

  丧尸放置类卡牌手游...

手游攻略 作者:手游零氪 时间:09-28
太空人建造基地游戏攻略-太空基地建造指南

  太空人建造基地游戏...

手游攻略 作者:手游零氪 时间:07-10
最新攻略

  DNF手游GSD商店买什么

  dnf手游iOS内测怎么下载

  DNF手游iOS如何领取兑换码

  DNF手游iOS登录SDK闪退问题深度解析

  DNF手游iOS进度界面卡住问题全解析

新游榜单
排序 新品榜单 分类